全国100所名校高一化学答案
全国100所名校高一化学答案,全国100所名校答案网已经编辑汇总了全国100所名校高一化学答案的各科答案和试卷,更多全国100所名校答案请关注本网站。
全国100所名校单元测试示范卷地理高三

10.BD【解析】由题干和图中信息知,电极M为阳极,电极N为阴极,双极膜中水解离出的H*向电极N区移动OH向电极M区移动。膜a为阴离子交换膜,A项错误;工作时,阴极的电极反应式为CO+8H+3e一C2++4H:O(或阴极区CO房转化为Cr(,进一步在电极N上得电子,即Cr2O+14H+6e=-2Cr++7H,O),阳极的电极反应式为4OH-4e一2H,O+O,↑,导线中流过I mol e时,双极膜中有】mol水解离成H+和OH,故阴极区需不断补充H,B、D项正确;电极M区生成水,NaOH溶液被稀释,溶液pH减小,C项错误。
全国100所名校卷理综4



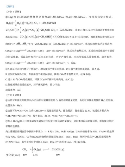
【18题答案】【答案】(1)①.CO2(g)+3H(g)三CH3OH0+H2O①△H=-130.9kJ小moH②.<③.低温④.AC(2)①.H20②.22.373.*CH4+*OH=*CH3OH+*H④.加入水蒸气,促进副反应逆向进行二氧化碳减少;水可以活化催化剂,增大甲醇的生成速率⑤.54.9(3)CO2+6e+6H+=CH3OH+H2O【解析】【小间1详解】1DHMg)和CH0的槽绕热分圳为A1-285.8款m0l和△726.5Jmol,可得热化学方程式H,(g+20,(g)-H,00aH=-285.mlCH,0H)+0,(g)-C0,(g)+2H,O0A此=-7265Um01,由c0o,和比反应生藏流态甲醇和流态水的反应为:C0,(g)+3H:(g)CH,OH(0)+H,00该反应可由3×①-2得到,根据差斯定像可得反应的△H=3×△H-△H=3x(-285.8kJ/molH-726.5张J/mol=130张Jmot,该反应的热化学方程式为COg产3Hg)三CH0H+HO0H30跳Um©,该反应为放热反应,正反应的话化能小于递反应的活化能。低温条件有利于反应正向移动。利于产物生成。应透用低高效催化剂。故答案为C0g#3Hg)一CH.OH()+H00A-1309跳ma4

